Below patents were filed by Honda in March 2018.
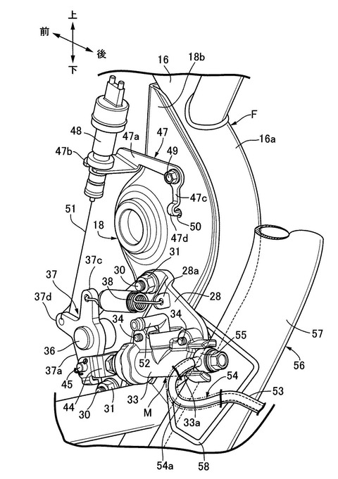
In the below patent you will be able to see the to place a riders foot on a frame that consists of body frame, a brake pedal plus a master cylinder and provides output to brake hydraulic pressure in response to the operation of the brake pedal are supported.

Now what it does is it helps to lessen the size and weight of the motorcycle. We are unsure what this motorcycle is but from the cover diagram we can think that it is a Scrambler type motorcycle.
We also think that it is ideal to compare this motorcycle with 200 Honda Rebel 500 why because there are several reasons.
If you see our post about the new 2020 Honda Rebel on Facebook. The new Rebel 500 will be unveiled in Japan in January 2020 with many updates that do mean the platform is ready.
Comparison between the diagram and 2020 Rebel
- The frame structure is very similar, but around the seat, the shape differs.
- The tank is partially the same, but again it is different.
- Different types of seats. The Scrambler patent has flat seat for rider and pillion whereas 2020 Rebel 500 has a step seat.
- The rear section of both the motorcycles is different.
- Both have the same engine. As we said the above the platform is ready.
- The exhaust system is also different.
- There is a guard around the catalyst.
- We could also see the swing arm is similar in shape.
- Speedo Meter position is the same as the previous patent.
- The front tire diameter is also large.
We hope Honda sonn brings this vision of Scrambler into reality.






