With Kawasaki raising the bar we are not surprised that other manufacturers may not. YES, we are talking about how during the last few days we saw a rising in the news of Turbo and Superchargers however it was not something new.
Let’s look at each top manufacturers about there patents on Turbo and Superchargers.
KAWASAKI
KAWASAKI has already released the second teaser about its midsize supercharger a few days ago. From the teaser, we could find out that it is a collaboration between Z1000 and Z400 and Ninja H2.
The model looks more masculine and the front looks similar to Z250 and Z400. The speedo also looks different than the H2. We are eagerly waiting for its release.
HONDA
We have the latest information on HONDA coming up with a turbo motorcycle using the technology from four-wheel and scaling it down to two-wheeler.
Scaling down is always going to be difficult from the high-speed engine to a two-wheel turbo as the loading space is less.
HONDA has been doing a lot of research in turbocharger space in cars as well as superchargers.
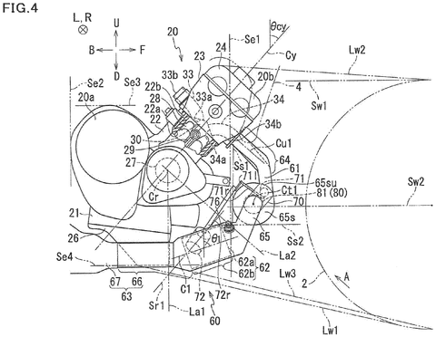
Below patent was published in October 2017 about the patented SOHC 4-valve V2 supercharged machine.
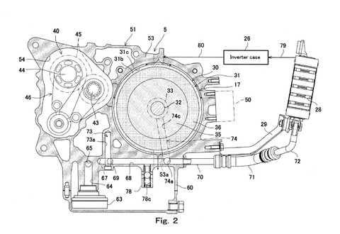
Below is the patent filed in March 2017 and published on November 2018. It also matches the engine part of the supercharged machine with the picture above. Just take a look at it and 18 is Turbocharger in the below diagram.
HONDA on the other hand as various patents related to electric bikes so we may see that Turbo may come with Honda’s electric motorcycles first and soon too.
Â
YAMAHA
The motorcycle below is MT-09 and there was patent filed by YAMAHA in June 2017. 80 is turbocharger and this engine has 2 cylinders. How we see that any no of cylinders could be accepted by Turbo and Supercharger technology. Â
Â
- Turbocharger for improved fuel economy and output.
- Well, this could be one reason wherein displacement can be sized down.
YAMAHA also makes a lot of automobile engines. So we feel they could use the turbo technology. They also have published and filed several patents on electric bikes so we feel there is a possibility that as of now YAMAHA is much focused on electric bikes. But then who knows we might be able to see Turbo coupled with electric bikes.
More here.
SUZUKI
News of SUZUKI’s turbocharger project came in last March 2018. However, SUZUKI has kept mum about there project since then.
By the way, turbo-related patents are regularly filed for the above recursion engines and Suzuki has already applied for a mysterious V-Twin Turbo patent.
In the upcoming Tokyo Motor show. Suzuki plans to display 8 motorcycles out of which one is the mystery model. So can this be a SUZUKI’s much-acclaimed turbo project on the display?
Â
BMW
BMW has already filed a patent to create a supercharger similar to Kawasaki H2. This bike will be based on S1000RR and the supercharger will be electric.
A new patent shows the compressor (28), driven by an electric motor (24), pushing air into the combustion chamber (11) via an intercooler (18).
LIVINGWITHGRAVITY’s Take
We see in the coming few years Turbo and Supercharger technology in a motorcycle is going to rule the roads. With Kawasaki being the first one we could see the following trend from other manufacturers.
The technology will be costly when introduced but as the time goes chances are more that it becomes cost-effective as we move ahead in the game.






YAMAHA
SUZUKI
BMW

