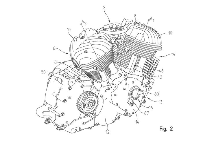
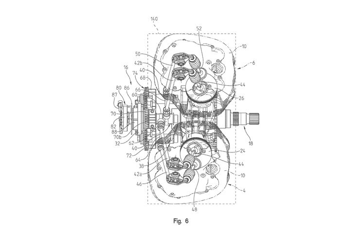
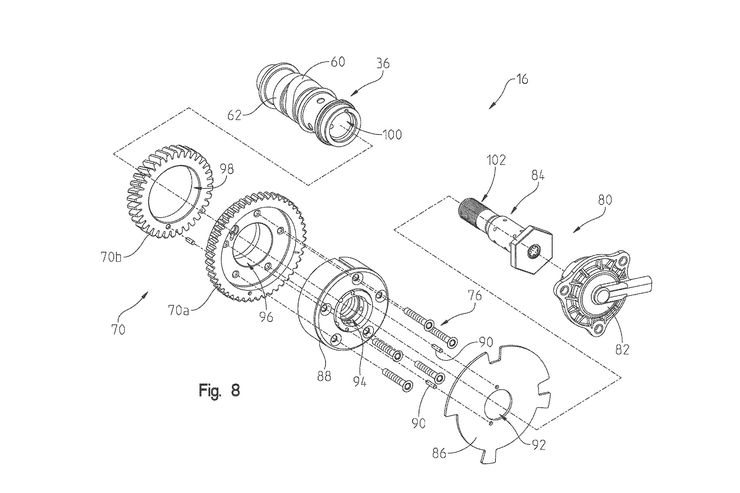
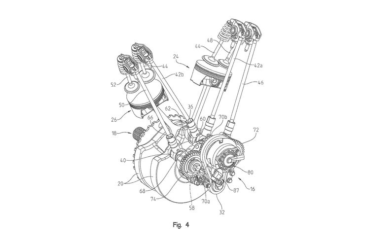
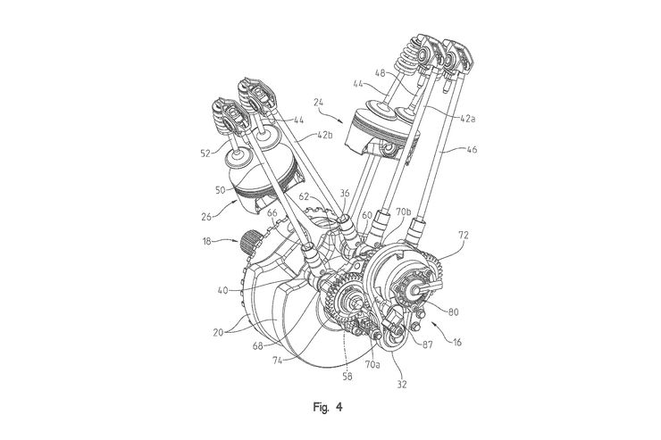
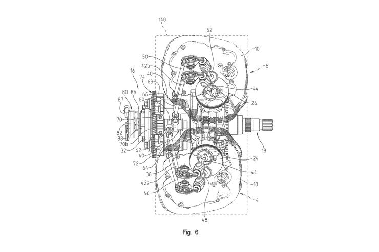
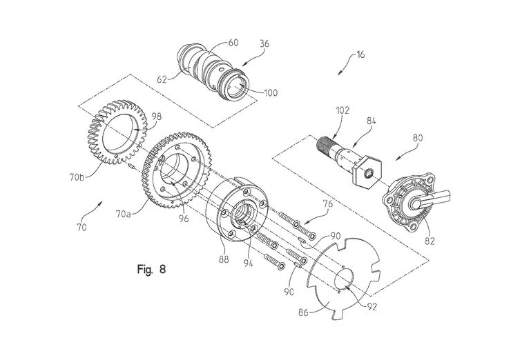
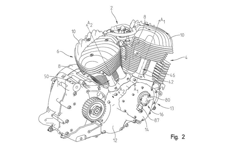
To fill in the gap of missing variable valve in engine.Indian Motorcycles filed patent for variable valve control.
This is also satisfy the Euro 5 norms that will start from 1st Jan, 2020.The new patent talks about oil cooled Thunderstroke functionality for Chief, Roadmaster and Springfield models that will be aligned with Euro 5 norms with variable valve timing.
The new patent will also help reduce the emissions and will increase the performance in Thunder-stoke engines.
In the current state Thunder-stroke engines are capable to make 1,811 cc 87 hp and 150 Nm of torque, having a curb weight of 380 to about 420 kilograms.
Source : Google Patents















