More

    Will the next Honda Africa Twin get a supercharger?

    A patent from Honda suggests it has started work on the supercharged motorcycle.

    The patent highlights the series twin, which has a compressor technology.

    While the supercharge technology is not something new and goes to back to the 1930s and ’40s.

    And the first supercharged motorcycle to break land speed record was BMW WR 750 which essentially has as boxer twin.

    BMW WR 750 – Pic Courtesy Wikipedia

    After this, we could see multiple manufacturers like Gilera, Cabin motorcycles, Neander motors, Suzuki recursion concept. And then Kawasaki’s team Ninja 2 recently breaking the world record by 211.621 mph speed at Bonneville Speedway.

    However, we do see Kawasaki has exploited the supercharged technology like no one and in a better fashion like pushing this tech in naked H2.

    Not to forget the Kawasaki has already stacked the supercharged tech in Ninja H2 and H2R. It is the different thing as the H2R is not street legal.

    https://www.youtube.com/watch?v=8xIL10L-hvo

    Kawasaki H2 supercharger

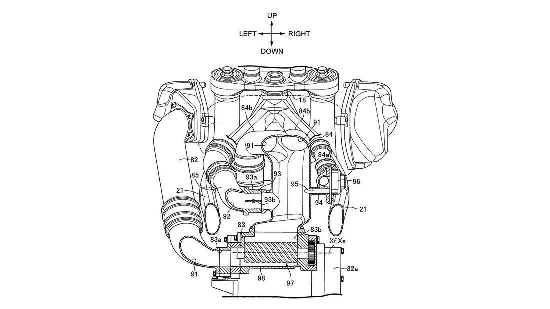
    Getting to know the patent

    The patent from Honda shows the cylinder for the CRF1100 L Africa Twin and comes connected to the compressor.

    As the two screw shafts mechanically run against each other, and they are responsible for generating pressure. Plus the compressor is located behind the cylinders and is driven from this part.

    The pipes carry the air intake from the steering head to the other end, which is a compressor. There is a mechanism to release the excess pressure, and this mechanism is a bypass valve combined with pressure pipe.

    On the other side, the connected is supercharger with the various combination of direct injection and intake manifold.

    As per the engine speed, the compressor runs, which is useful in a way to generate the same amount of air with each rotation. 

    Like storage, it accumulates torque rather than generating at one go. Also, the presence of direct drive meant the torque which is built doesn’t get delayed.

    However, the direct-drive consumes for power. Filing the patent doesn’t mean Honda will apply.

    Analysis

    We also have done our analysis if you take at the below diagram.

    Patent drawing of Honda’s supercharger

    And we have combined the same diagram with the 2021 Honda CRF1100 L Africa Twin picture.

    2021 Honda CRF1100 L Africa Twin

    The result is fantastic and it does suggest Honda may bring the next iteration of Honda CRF1100 L Africa Twin in supercharged avatar.

    Cover-Honda-2021-Africa-Twin

    The result

    We may also see tough competition from the upcoming V4 and the BMW R 1250 GS, so chances are Honda may bring the patent in execution. And even if it does it will arrive in future iterations as we already have 2021 Africa Twin.

     

     

    2.5 2 votes
    Article Rating

    Editor's Picks

    More article

    Subscribe
    Notify of
    guest
    0 Comments
    oldest
    newest most voted
    Inline Feedbacks
    View all comments

    Top Discussions

    - Advertisement -Newspaper WordPress Theme
    0
    Would love your thoughts, please comment.x
    ()
    x