Today Superchargers are something every manufacturer is trying to build be it, Honda who plans to have Supercharger in its next Africa Twin.
Kawasaki already has one as Z H2.

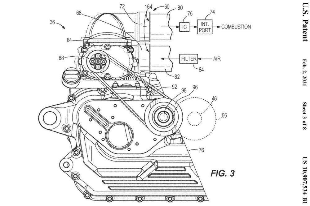
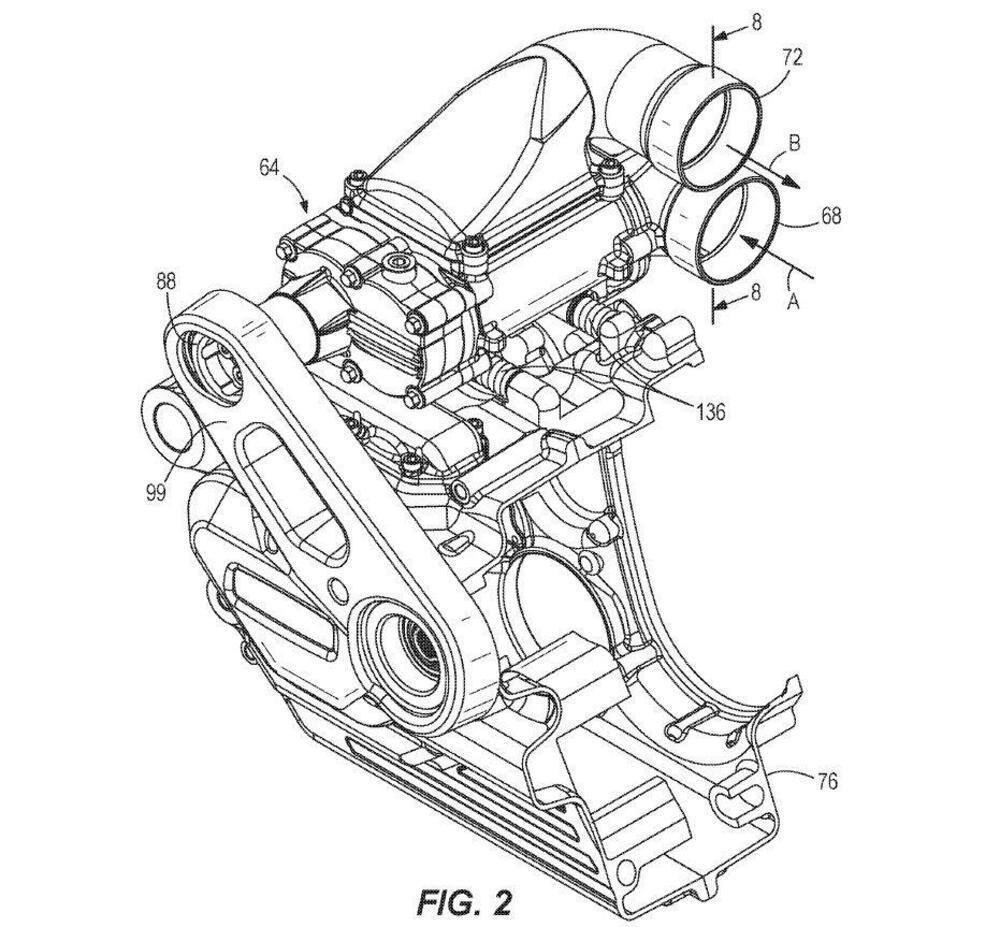
Now Harley plans to have one. The latest patent drawing shows Harley is working on the compressor based engine. Harley filed this patent in 2019.
The patent drawing further shows the gearbox is located below the compressor.

Via belt drive and the shafts located behind the cylinders are responsible for driving the compressor.
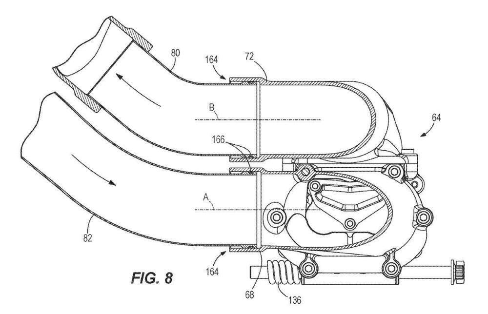
The way it works is the filter box sucks the air, which is compressed and sent to intake ducts whereby we see the injectors.

Further, there is the automatic compressor which requires minimum maintenance.
While the production is one-off, we see Harley could use the Supercharger in there various bikes.

Â





