Patents related to Suzuki’s electric motorcycle frame
“In an electric motorcycle, the assembly of each part and the steering stability of the vehicle are improved.”
In September 2018, patent files.

The electric motorcycle 1 includes an upper frame 21 having a pair of left and right main frames 25. A couple of lefts and right pivot frames 26 extending downward from a rear end of each main frame 25, and a portion below the main structures 25.
 A lower frame 22 has a down structure 35 extending vertically and an underframe 36 extending rearward. From a lower end of the down frame 35, a battery 8 for supplying electric power to the electric motor 9, and the battery eight housed. And a battery case 7.
The lower frame 22 connected to the upper frame 21, and the battery case 7 is attached to the top frame 21. So that aside portion is covered by each main frame 25 and the electric motor 9. It is located behind the down frame 35, and It is attached to the 6. “
It is Suzuki’s electric motorcycle. Moreover, it is not a scooter type but a motorcycle-like shape.Â
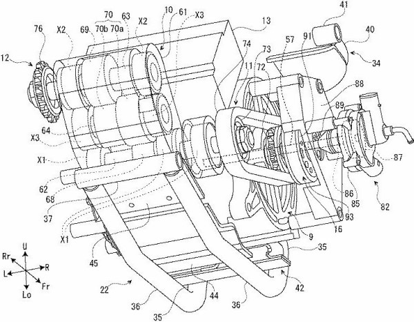
- 7: Battery case
- 8: Multiple batteries (lithium-ion battery)
- 9: Electric motor
- 10: Transmission

- 12: Second connection mechanism (drive sprocket, driven sprocket, chain)
- 13: Inverter
- 14: Converter
- 15: Cooling mechanism (radiator 81, water pump 82)
The part you care about is something like this. The frame looks like this.

“The upper frame 21 of the body frame 2 is, for example, a twin-spar frame made of aluminum. The upper frame 21 has higher rigidity than the lower frame 22.”
The mainframe is an aluminum twin-spar. It is sporty.Â
36 is an underframe. It looks like the mainframe aluminum made. And the underframe and rear frame are like steel pipes. And a patent for the clutch system has been filed.

Suzuki electric motorcycle clutch patent
“In an electric motorcycle, the cooling performance of the electric motor and battery improves while suppressing. The increase in the power consumption of the vehicle, and the force required for pushing and walking the vehicle reduced.”
The electric motorcycle has an electric motor 9 for driving the driving wheels 6. A battery for supplying electrical power to the electric motor 9.
A cooling mechanism for cooling at least one of the electric motor nine and the battery and a rotational speed of the electric motor 9 is predetermined.
And a centrifugal clutch 16 that cuts off transmission of rotation when the rotation speed is equal to or less than the rotation speed of the rotation speed.
The water pump 82 connects to a drive shaft 57 that transmits the rotation of the electric motor 9 to the drive wheels 6.
Â
The centrifugal clutch 16 moved more than the drive shaft 57 in the direction Z of the rotation transmission from the electric motor 9 to the drive wheels 6. It is located downstream. “
“According to the present invention, in an electric motorcycle, it is possible to improve the cooling performance of the electric motor.Â
And the battery and reduce the force required for pushing and walking the vehicle while suppressing an increase in the power consumption of the car.”
Do you feel like using a centrifugal clutch to move the water pump when you push and walk with a light force?
And use the electric motor as the drive source for the water pump, and when the electric motor stopped?
It looks like an electric motorcycle with no gear change.
When the electric motorcycle 1 travels, the electric motor 9 rotates at a rotation speed exceeding the rotation speed.Â
By the electric power supplied from each battery 8 to the electric motor 9. It is transmitted to the drive gear 72 to rotate the drive gear 72.
When the drive gear 72 rotates in this manner, this rotation sent to the driven gear 73 via the first chain 74, and the driven gear 73 rotates.
When the driven gear 73 rotates in this manner, the input shaft 62 of the transmission 10 to which the driven gear 73 fixed rotates integrally with the driven gear 73.
As described above, the rotation of the motor shaft 57 of the electric motor 9 is performed. Is input to the input shaft 62 of the transmission ten via the centrifugal clutch 16 and the first connection mechanism 11, and the input shaft 62 of the transmission 10 rotates? “

As described above, when the input shaft 62 of the transmission 10 rotates, this rotation is transmitted to the output shaft 63 of the transmission ten via the intermediate axis 64 of the transmission 10, and the output shaft 63 of the transmission 10 rotates.
At this time, the transmission 10 reduces the rotation of the electric motor nine according to the gear ratio of the large-diameter portion 70a of the input gear 68 and the intermediate speed 70 and the gear ratio of the small-diameter portion 70b of the intermediate lever 70 and the output gear 69. Let me do. “
When the output shaft 63 of the transmission 10 rotates as described above, the drive sprocket 76 fixed to the output shaft 63 of the transmission 10 rotates integrally with the output shaft 63 of the transmission 10.
In this manner, the drive sprocket 76 Rotates, the rotation is transmitted to the driven gear 77 via the second chain 78, and the driven gear 77 rotates.
Continue
When the driven gear 77 rotates in this way, the rear wheel 6 to which the driven equipment 77 is fixed. It rotates integrally with the apparatus 77.
As described above, the rotation of the output shaft 63 of the transmission 10 is output to the rear wheel six via the second connection mechanism 12, and the rear wheel 6 rotates. The motorcycle one runs. “
In the present embodiment, the centrifugal clutch 16 is provided on the downstream side of the motor shaft 57. In the rotation transmission direction Z from the electric motor 9 to the rear wheel 6.
By employing such a configuration, the rotation achieved. If the electric motor 9 rotates at several rotations equal to or less than the number N. The water pump 82 can drive without turning the rear wheel 6.
Therefore, even when the vehicle is stopped, the water pump 82 is pressed, and the electric motor 82 is driven. Nine and each battery eight can be efficiently cooled, and the cooling performance of the electric motor nine and each battery eight can be improved. “
It feels like a centrifugal clutch can cool, push, and walk, and reduce power consumption.
Suzuki seems to be developing a computer-type electric motorcycle, and will it feel like you’re about to get into electric bikes?
The electric motorcycle of this patent is an aluminum twin-spar frame, and it is quite sporty.
At the moment, no Japanese manufacturer has put that out. Will Kawasaki be the first? Or Honda?
Read More
Kawasaki goes electric at EICMA 2019
Super Soco at EICMA 2019
Cagiva is all set to return with electric motorcycles





